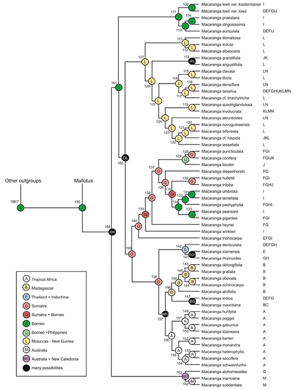
Historical biogeography reconstructs distributions in the past (those of ancestral species). Purpose is to see where various groups originated and how they dispersed over the Malay Archipelago and adjacent areas. The final goal is to see from which areas most of the Malesian flora invaded the archipelago and which pathways the species used. The figure shows a reconstruction for the genus Macaranga (Euphorbiaceae), the different colours indicate the distributions of the ancestral species.

Uitgelichte foto: Mallotus peltatus (young fruits), copyright B. David.